接单喜报 | 试音先别忙着开口,做对这4件事才是关键!
发布时间:2022-7-22 17:48:32 作者:梨花声音研修院 浏览量:12515
本周干货来了~欢迎收藏、点赞、在看多多支持哦~
👏最新喜报:两周共有642位学员成功中单!继续加油~

👉本期干货:怎么试音更容易中单?这份投稿流程一定要掌握!
前不久公司的审核员跟我抱怨说:现在的很多试音员,在投稿时,总是搞不清楚重点,根本不能用!
要说为什么这些试音员在投稿时,总是戳不中审核员的心,其实从绝大部分试音员遇到的事情就可以很好的理解了:
没有重点分析试音要求,统一按照常规要求进行处理。
找不到试音基调,整体演播生硬。
文件命名错误,过稿了也无法联系你。
相反,如果你的在投稿前,掌握这份试音流程,相信你的过稿率能提升10倍。赶紧跟着小梨花的步伐一起往下阅读吧!
第一步:精准分析演播基调。
重要指数:⭐⭐⭐⭐
小梨花发现,有90%的学员每次在投稿试音时,还没确定基调就开始录音,每次快到交稿时间了,才匆匆配音交稿。导致整个试音单听起来生硬、基调不准确。
或许很多学员想说:“试音有时候就短短几句,怎么确定基调?憋一天也憋不出甲方想要的效果。”
其实稿件基调在试音单征稿的标题里就可以看出来了。
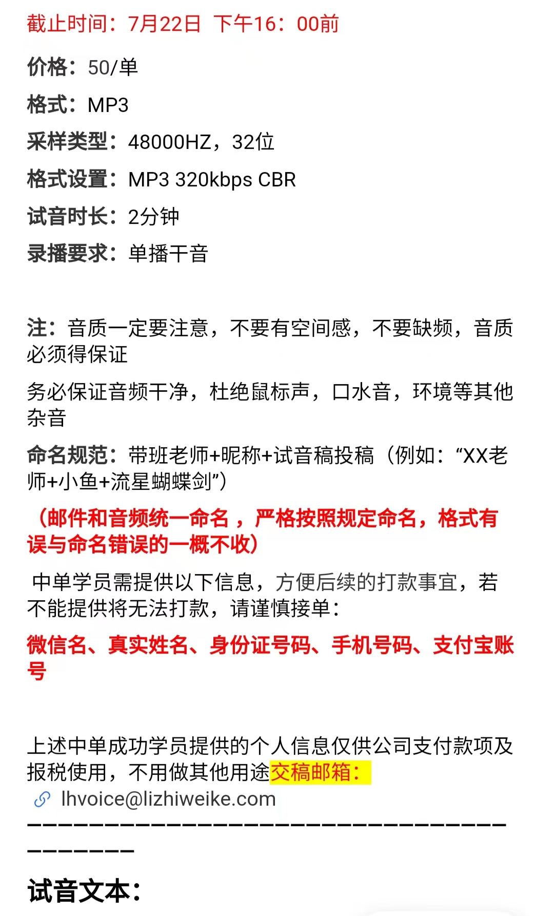
例如梨花声音研修院公众号内的这个征稿需求,注意稿件类型的小伙伴就会发现。每个试音单都有一定的主题跟稿件类型。

这些基本就可以帮助我们精准的掌握这个试音单的稿件基调了。
第二步:把握甲方要求
重要指数:⭐⭐⭐⭐⭐
在没有分析清楚甲方的要求,就开始配音是试音流程中最大的忌讳。
有时候有可能你的名字格式没有批注准确、基调感觉不符合甲方要求,都会从让我们的试音稿被刷下来。
那么我们应该如何正确分析把握征稿要求呢?就以我们公众号的试音征稿需求为例!
大家可以看看这个截图👇

其实从图片就可以看出来,我们的试音稿与常规征稿需求没有什么差别。
但如果这时候,你统一用常规的要求分析去配这些征稿就很容易错过中单机会了。
其中有个关键点,我们一定要分析清楚,那就是每个试音征稿中的“注”,这个注其实就代表了审核员希望看到的内容。
比如我们试音稿中的这个批注,就可以看出审核员希望听到没有过多停顿、音质清晰,特别是录音环境有一定的要求。
所以,我们在拿到稿件后,除了注意提交格式、时间、时长外,我们一定要特别注意甲方的批注。
第三步:套模板式配音
重要指数:⭐⭐⭐⭐
套模板式配音,简单来说就是念不同的类型稿件时,用对应类型的稿件的语调、基调去配音,比如,在配儿童读物的内容时,可以模仿动画片中的语调语气。
虽然,有时候用这种方法会让甲方觉得太过呆板,整体不够准确,但是可以让我们快速的找到不同的稿件基调。
如果你也有一样的问题,建议你真听、真看、真感受,除了多请教辅导老师之外,还可以多听优秀音频磨耳朵。

梨花声音研修院每周五都会推送其他学员的中单作品,里面也包含了小说、动漫、短视频等配音,可以帮助我们快速的进阶,千万不要错过!
第四步:提交格式(重要)
重要指数:⭐⭐⭐⭐⭐
虽然大家现在都基本有提交试音单的格式的意识了,但小梨花想再提醒一遍格式的问题。

我们的小伙伴太多人在格式上出错了,不是缺少了备注作品名,就是连文件名都不改噢!(要注意!)
在这里,小梨花提醒大家,如果没有提交正确的格式与名称批注,甲方审阅邮箱信息的时候很大几率就直接略过你的稿件,就会白白浪费这次机会啦!
所以我们在提交试音单时,一定要按照甲方的需求提交,例如甲方要求我们用MP3、名字批注作品名+昵称。
我们在提交试音单时,就不要出现其他的内容,在作品跟邮件上。
好啦,以上就是提升试音投稿的流程了,赶紧去试试吧!
同时,如果想要参与试音的小伙伴可以去梨花声音研修院的公众号后台点击菜单栏--试音接单--最新试音单中查看噢!(悄悄告诉你,我们每天都会更新噢)
最后,别忘了给小梨花【点赞】+【在看】哦!你们的鼓励是小梨花产出的动力!



地址:广东省深圳市南山区粤海街道海天二路产业园基地